日韩av
主页
日韩av概况
日韩av简介
学院沿革
组织机构
学院领导
院徽院训
师资队伍
教研室教师
硕士生导师
教学科研
本科生教学
研究生教育
科研工作
培训工作
党建团建
党建园地
团建园地
样板支部
支部简介
制度建设
三会一课
先进典型
成果展示
小教魅力
特色活动
社会实践
心灵之窗
壮语学习
文学佳苑
大事要览
大事年纪
荣誉之窗
就业服务
学校就业网
就业政策
招聘信息
学院动态
百廿初教
活动公告
学院动态
校友征文
就业政策
您现在的位置:
主页
>>
就业服务
>>
就业政策
>> 正文
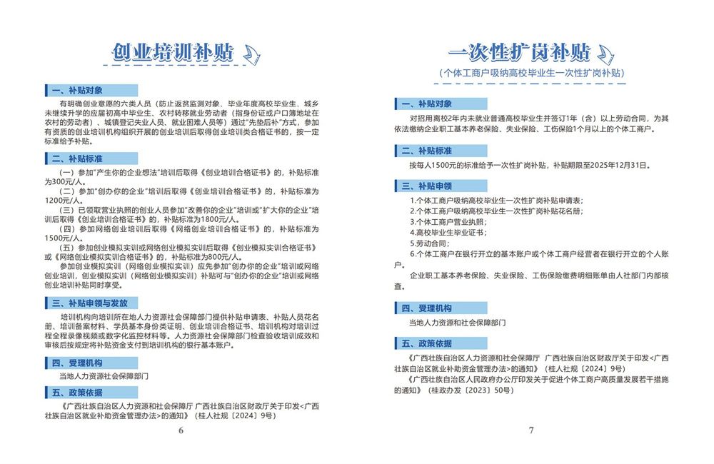
广西高校毕业生就业创业政策服务手册(2025年)
文章来源:广西人才服务中心
作者:初教院
发布时间:2025年01月10日
点击数:次
字号:
小
大
更多
[打印文章]
[添加收藏]
下一篇:
南宁市大力支持高校毕业生来邕留邕就业创业政策问答手册
[ 2025年01月10日 ]
【
关闭
】
就业政策
学校就业网
就业政策
招聘信息
学院动态
热门排行